# Inbox overview

### What is Wonderly's Inbox

Wonderly's Inbox is a unified communication hub that brings your emails, client intake form submissions, and AI phone agent transcripts into a single platform. Instead of checking Gmail/Outlook for emails, your website for form submissions, and your phone system for call transcripts, you open one tab. You can read, respond, label, assign, and convert any message into a task or CRM deal without leaving the page. The result is zero blind spots across every conversation your business is having.

Connecting your Gmail or Outlook to Wonderly doesn't change how your external inbox works. Every email still lands there like it always has. Wonderly syncs your messages and brings everything else your business receives into the same view. See a message that needs follow up? Turn it into a task or create a deal in one click.

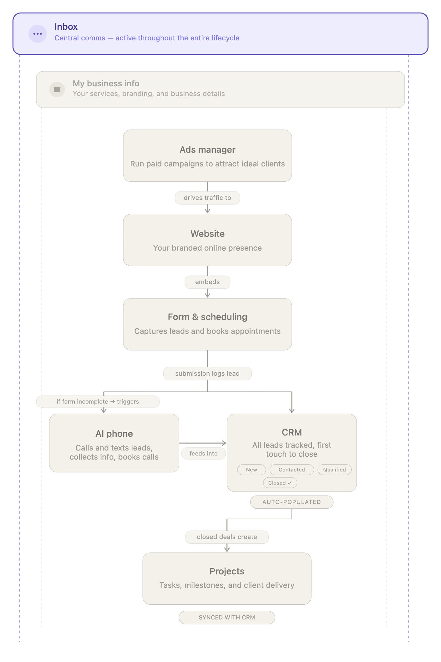
<figure><img src="https://3856523683-files.gitbook.io/~/files/v0/b/gitbook-x-prod.appspot.com/o/spaces%2FHGvO9iu1bNErRPCcm76A%2Fuploads%2F9SJEHGAlyf9cFgYDuSB2%2Fimage%20(78).png?alt=media&#x26;token=32ca5728-6da3-42ff-8de5-b5a330ab1c09" alt=""><figcaption></figcaption></figure>

<p align="center"><em>See how Inbox fits into the</em> <a href="../wonderly/understand-wonderly"><em>full picture</em></a><em>.</em></p>

#### Why use Wonderly's Unified Inbox

**A lead doesn't care how many tools you check. They care how fast you respond.**

One person checks Gmail, another monitors form submissions, someone else reviews call transcripts. No one has the full picture, and no one knows which conversations need attention right now.

A lead fills out your intake form at 8pm. The submission sits in a tool no one checks until morning. By then, the prospect has already called someone else. The problem isn't that your team didn't care. It's that their message was one of hundreds scattered across three different tools.

***

### What does Wonderly's Inbox give you that Gmail or Outlook never will?

1. **Your messaging channels in one view**

78% of leads go with the first business that responds. When your messages are spread across Gmail, your website, and your phone, the bottleneck isn't your reply. It's how long it takes you to notice the message in the first place.

Wonderly's Inbox consolidates these into a single feed:

* **Emails** from Gmail or Outlook sync automatically into your Inbox
* **Form submissions** from your Wonderly website appear the moment a lead submits
* **Calls and texts** show up as readable conversations you can review and act on

Each message is tied to a contact record in your CRM. So when a lead emails you on Monday, submits a form on Wednesday, and calls on Friday, you're not looking at three unrelated messages. You're looking at one lead with three touch points.

**Why this changes how you work:**

Every time your team switches between Gmail, your form builder, and their phone, they lose focus. Research shows it takes over 23 minutes to fully regain concentration after switching tools. If your team checks three tools separately, multiple times a day, that's hours of productive time lost to toggling between channel.

With Wonderly, there's one place to check. Your team no longer spends attention switching, scanning across tools, or wondering if they missed something in another channel. Less time looking for messages, more time responding to them.<br>

2. **One-click action**

Reading an email and acting on it are usually two separate workflows. In Gmail, you read the message, then leave your inbox to do something about it. In Wonderly, you act from the message itself:

* Create a task from the email
* Create a new CRM deal
* Reply from a personal or shared email address
* Link the message to an existing contact or company

**Why this changes how you work:**

The gap between reading a message and acting on it is where things get lost. The longer that gap is, the more likely the follow up gets forgotten. When the action is one click away from the message, nothing falls between the cracks.<br>

3. **Messages are labeled before you open it**

The average professional spends 28% of their workday managing email. A big chunk of that isn't reading or responding. It's deciding what to read and respond to first. Every time you open your inbox, you're scanning subject lines and senders, trying to figure out what's urgent, what can wait, and what doesn't need your attention at all.

Wonderly's AI analyzes the content of each message, the sender, and the context to determine what action it requires. It's not sorting by keyword. It's reading the message the way you would and applying one of three labels based on what needs to happen next:

* **Urgent** for messages that need immediate attention, like a lead asking for a quote or a client flagging an issue
* **To-do** for messages that require action but aren't time sensitive, like a document request or a scheduling follow up
* **To-read** for messages that are informational only, like a receipt, a confirmation, or a newsletter

This happens the moment a message arrives. No rules to configure, no filters to maintain.

**Why this changes how you work:**

Without automatic sorting, your inbox is a flat list where a new lead inquiry sits next to a shipping notification. You treat every message with the same level of attention because nothing tells you otherwise. That means the urgent things get the same response time as the things that could wait until tomorrow.

With Wonderly's labels, you open your inbox already knowing where to start. Urgent first, To-do next, To-read when you have time. Your attention goes to the messages that move your business forward, not the ones that happen to be on top.<br>

4. **Connection to your CRM**

A CRM is only as useful as the information inside it. Most go stale because updating them is manual work nobody has time for.

In Wonderly, link any message to a CRM contact or company in one click. Once linked, that message appears in the contact's activity feed automatically. Every future email from that address follows. Your inbox activity becomes your CRM history without any extra steps.<br>

5. **Team collaboration without forwarding**

When a client email needs someone else's input, the typical workflow is to forward it or CC a colleague. Both create separate threads that branch off from the original message. Your colleague replies to the forward, you reply to the client, and now the conversation is split across multiple threads. If a third team member needs to catch up, they have to piece together who said what and where.

Wonderly keeps the collaboration on the message itself:

* **Shared inboxes** let your entire team see incoming messages in one place. No one has to forward anything for visibility.
* **Assignments** put a specific person in charge. Assign an email to a teammate and it appears in their "Assigned to me" Wonderly Inbox section. Everyone knows who owns it.

**Why this changes how you work:**

Forwarding and CC chains feel like collaboration, but they scatter context. A week later, no one can find the original conversation or remember who was supposed to follow up. With Wonderly, the message, the discussion about the message, and the person responsible for it all live in the same place.

***

### How it works

* **Connecting your email** Connect your Gmail or Outlook account to start syncing emails into Wonderly. Your external inbox stays unchanged. \[How to connect your email account]
* **Personal and shared inboxes** Personal inboxes are for your individual email. Shared inboxes let your team manage a group address like <sales@company.com> together. \[Setting up shared inboxes]
* **Reading and responding to messages** Compose new emails or reply to existing ones directly in Wonderly. Choose whether to send from your personal address or a shared inbox identity. \[Composing and replying to emails]
* **Labeling and organizing** Wonderly's AI automatically labels incoming messages as Urgent, To-do, or To-read. Snooze messages to resurface them later, mark them as read or unread, or archive them to keep your inbox clean. \[Managing your inbox]
* **Assigning and collaborating** Assign emails to specific teammates in your Wonderly team so ownership is clear.
* **Converting messages into work** Create a task or a new deal directly from any message in one click. Link emails to CRM contacts and companies to build a complete activity history. \[Creating tasks and deals from your inbox]
* **Searching your inbox** Find any message across all your inboxes by sender, subject, content, or label. \[Searching your inbox]
